浙中在线 | 大话楼市 |
2020-11-04
最新公告!金华婺城区10宗土地,即将补偿安置!
捷克莫扎特
19610
11
10月30日,11月3日这两天,金华市婺城区政府发布10个征地补偿安置公告,涉及雅畈、安地、蒋堂、临江区块以及东阳南街以东地块。
雅畈镇后溪路以北、纵四路以西地块征地补偿安置公告
(编号:金(婺)征2020第91号)
因雅畈镇后溪路以北、纵四路以西地块建设需要,拟征收婺城区雅畈镇雅畈一村农民集体所有土地0.7202公顷。
![]()

安地镇杨梅园生态陵园征地补偿安置公告
(编号:金(婺)征2020第73号)
因婺城区安地镇杨梅园生态陵园建设需要,拟征收婺城区安地镇雅傅村农民集体所有土地0.1096公顷。
![]()

安地镇雅干村公墓征地补偿安置公告
(编号:金(婺)征2020第72号)
因婺城区安地镇雅干村公墓建设需要,拟征收婺城区安地镇雅干村农民集体所有土地0.0446公顷。
![]()
临江区块大岩路以南、佑泰新能源以西地块征地补偿安置公告
(编号:金(婺)征2020第33号)
因临江区块大岩路以南、佑泰新能源以西地块建设需要,拟征收婺城区白龙桥镇虹路村农民集体所有土地1.2790公顷。


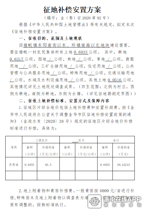
东阳南街以东、环镇南路以北征地补偿安置公告
(编号:金(婺)征2020第92号)
因雅畈镇东阳南街以东、环镇南路以北地块建设需要,拟征收婺城区雅畈镇雅畈一村农民集体所有土地0.6833公顷。
![]()

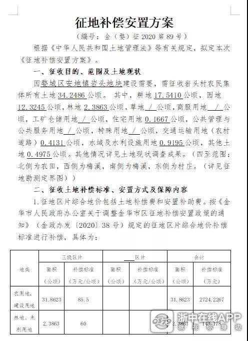
安地镇岩头地块征地补偿安置公告
(编号:金(婺)征2020第89号)
因婺城区安地镇岩头地块建设需要,拟征收婺城区安地镇岩头村农民集体所有土地34.2486公顷。
![]()

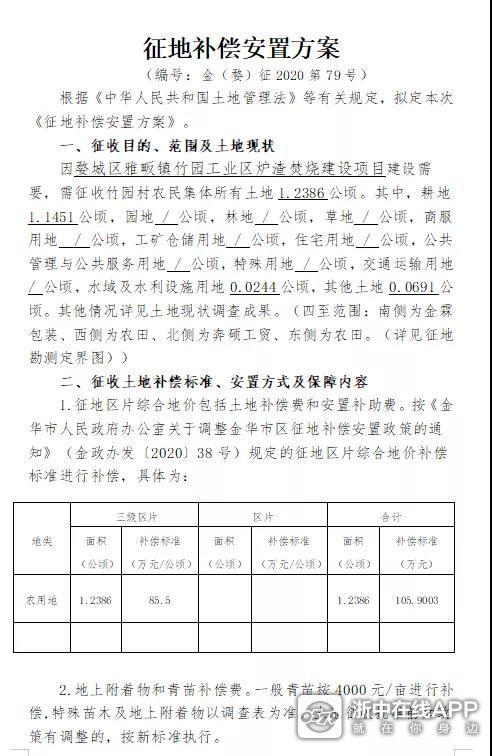
雅畈镇竹园工业区炉渣焚烧建设项目补偿安置公告
(编号:金(婺)征2020第79号)
因婺城区雅畈镇竹园工业区炉渣焚烧建设项目建设需要,拟征收婺城区雅畈镇竹园村农民集体所有土地1.2386公顷。
![]()

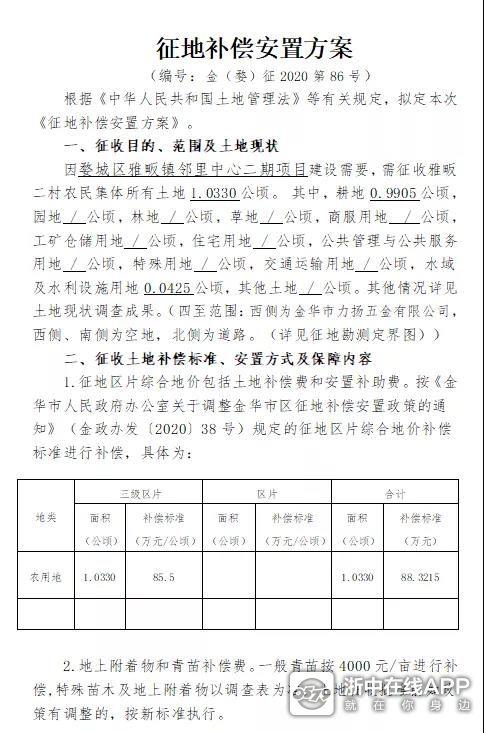
雅畈镇邻里中心地块征地补偿安置公告
(编号:金(婺)征2020第86号)
因婺城区雅畈镇邻里中心二期项目建设需要,拟征收婺城区雅畈镇雅畈二村农民集体所有土地1.0330公顷。
![]()

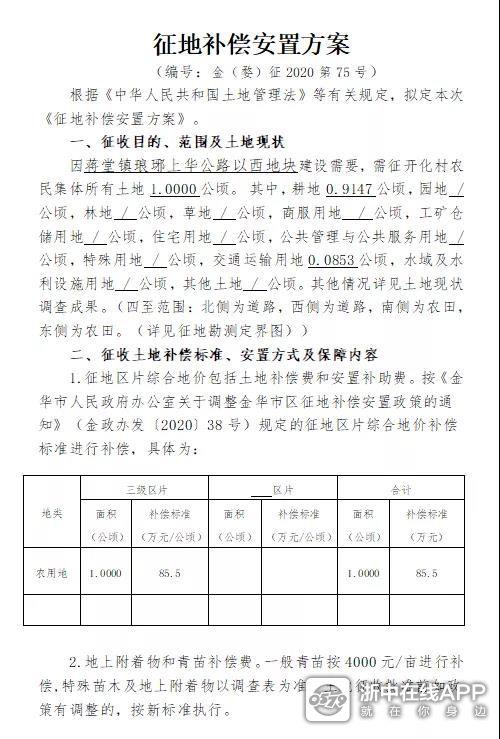
蒋堂镇琅琊上华公路以西地块征地补偿安置公告
(编号:金(婺)征2020第75号)
因蒋堂镇琅琊上华公路以西地块建设需要,拟征收婺城区蒋堂镇开化村农民集体所有土地1.0000公顷。
![]()

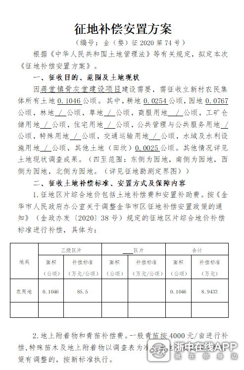
蒋堂镇骨灰堂征地补偿安置公告
(编号:金(婺)征2020第74号)
因蒋堂镇骨灰堂建设项目建设需要,拟征收婺城区蒋堂镇立新村农民集体所有土地0.1046公顷。




我来说两句
来说两句吧 ...
点此查看全部 11 条神评论>>





迅哥兒
迅哥兒
山青
毛敏敏
ooop12
建国宝宝
蓝蓝天天
叮铃林
打渔的人
ddy8088




