浙中在线 | 八婺杂谈 |
2024-10-04
小区的房屋保修纠纷没解决,凭什么退回开发商的保修金?
zjqxhxp
9819
16
前几天在网上向市政府递交了一份对住建局红头文件合法性审查的申请书,大家看看所言有无道理:
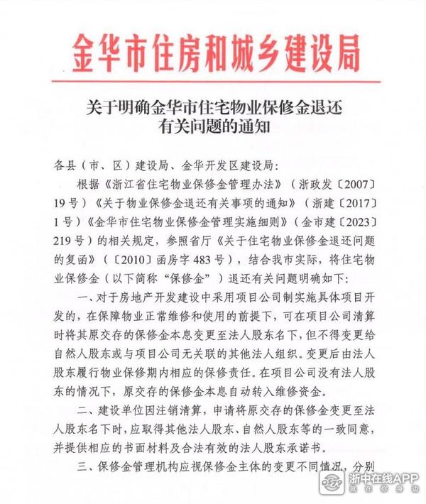
近日,本人获悉一份金华市住建局于2024年2月份发的“关于明确金华市住宅物业保修金退还有关问题的通知”红头文件,其中的第三条写道:“在公示期内,业主、业主委员会、物业服务人提出异议的,建设单位与异议提出人应当在六个月内解决争议。逾期未解决争议,且异议提出人未就争议事项提起诉讼或申请仲裁的,保修金管理机构应当将保修金退还给建设单位”。
本公民认为该条款存在两大问题:第一,众所周知,就物业保修问题,主动权完全掌握在建设单位即开发商手里,如果对小区的物业保修有争议,能不能在六个月内解决完全取决于开发商。按这样的规定,那在保修有争议的时候,开发商肯定是能拖则拖,因为只要拖过六个月了,他们就没事了,你们业主有本事就去起诉吧。但打官司对于普通业主和业委会来说是何其艰难的事情,即便去起诉了现在的法院都很难立案,对此我已有亲身体验。这势必造成物业保修的争议无法解决,而开发商未履行保修责任只要拖过六个月了就极大概率可顺利退回保修金,这样的规定无疑是为开发商大开了方便之门,完全损害了小区业主的合法权益。第二,该条款违反了上位法,根据“浙江省关于物业保修金退还有关事项的通知”第二条明确规定,在对“保修金退还的异议处理”中,只有在异议人书面同意撤回异议、人民法院、仲裁委员会的生效法律文书对异议内容涉及的物业保修相关事项已经作出认定和处理、具有相应资质的建设工程质量检测机构对异议内容涉及的物业保修相关事项已经出具结论、以及法律法规或合同约定的其他情形,只有在具备这四种条件之一的情况下,才能向开发商退回保修金,并无对保修争议在一定时间内未解决就可退回保修金的意思表达,金华市住建局制定该条款没有任何上位法依据,并与浙江省的相关规定相抵触,损害业主权利。
根据国务院《规章制定程序条例》第三条第二款规定:“没有法律、行政法规、地方性法规的依据,地方政府规章不得设定减损公民、法人和其他组织权利或者增加其义务的规范”;同时根据《浙江省行政规范性文件管理办法》第二十七条规定:“ 公民、法人或者其他组织认为行政规范性文件同法律、法规、规章相抵触的,可以向该行政规范性文件的制定机关或者备案审查部门书面提出审查建议”。故本公民现向市政府提出对住建局该文件的审查申请,请市政府审查该文件的合法性,并在规定期限内给予答复。如确属违反上位法的,应予以撤销。
小区的房屋保修纠纷没解决,凭什么退回开发商的保修金?
近日,本人获悉一份金华市住建局于2024年2月份发的“关于明确金华市住宅物业保修金退还有关问题的通知”红头文件,其中的第三条写道:“在公示期内,业主、业主委员会、物业服务人提出异议的,建设单位与异议提出人应当在六个月内解决争议。逾期未解决争议,且异议提出人未就争议事项提起诉讼或申请仲裁的,保修金管理机构应当将保修金退还给建设单位”。
本公民认为该条款存在两大问题:第一,众所周知,就物业保修问题,主动权完全掌握在建设单位即开发商手里,如果对小区的物业保修有争议,能不能在六个月内解决完全取决于开发商。按这样的规定,那在保修有争议的时候,开发商肯定是能拖则拖,因为只要拖过六个月了,他们就没事了,你们业主有本事就去起诉吧。但打官司对于普通业主和业委会来说是何其艰难的事情,即便去起诉了现在的法院都很难立案,对此我已有亲身体验。这势必造成物业保修的争议无法解决,而开发商未履行保修责任只要拖过六个月了就极大概率可顺利退回保修金,这样的规定无疑是为开发商大开了方便之门,完全损害了小区业主的合法权益。第二,该条款违反了上位法,根据“浙江省关于物业保修金退还有关事项的通知”第二条明确规定,在对“保修金退还的异议处理”中,只有在异议人书面同意撤回异议、人民法院、仲裁委员会的生效法律文书对异议内容涉及的物业保修相关事项已经作出认定和处理、具有相应资质的建设工程质量检测机构对异议内容涉及的物业保修相关事项已经出具结论、以及法律法规或合同约定的其他情形,只有在具备这四种条件之一的情况下,才能向开发商退回保修金,并无对保修争议在一定时间内未解决就可退回保修金的意思表达,金华市住建局制定该条款没有任何上位法依据,并与浙江省的相关规定相抵触,损害业主权利。
根据国务院《规章制定程序条例》第三条第二款规定:“没有法律、行政法规、地方性法规的依据,地方政府规章不得设定减损公民、法人和其他组织权利或者增加其义务的规范”;同时根据《浙江省行政规范性文件管理办法》第二十七条规定:“ 公民、法人或者其他组织认为行政规范性文件同法律、法规、规章相抵触的,可以向该行政规范性文件的制定机关或者备案审查部门书面提出审查建议”。故本公民现向市政府提出对住建局该文件的审查申请,请市政府审查该文件的合法性,并在规定期限内给予答复。如确属违反上位法的,应予以撤销。
小区的房屋保修纠纷没解决,凭什么退回开发商的保修金?
![]()
![]()
![]()


我来说两句

来说两句吧 ...
点此查看全部 16 条神评论>>




净相石材经营部
是大
每天想吃肉
山青
迅哥兒
江南细竹
江南细竹




