立即下载
浙中在线 | 结婚大本营 |
2020-08-06

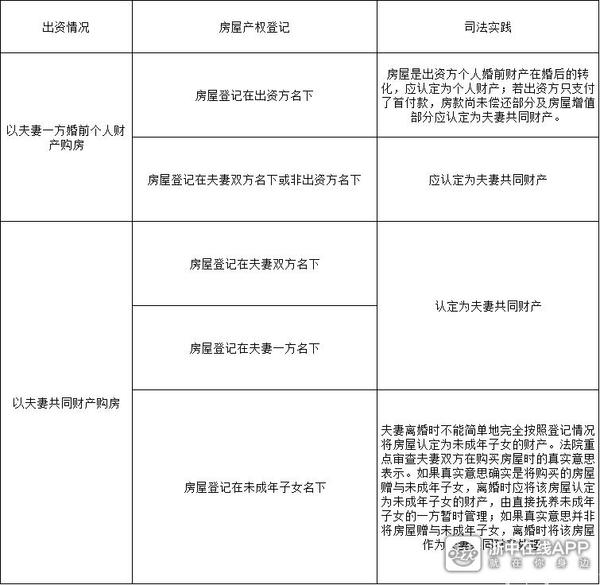
婚前买房,婚后买房,父母买房房子归谁?

发现大家都对房子很感兴趣
没结婚就算的很清楚
情况也很多
有婚前就买好的
有结婚后夫妻双方共同买的
还有父母出资买的……
怎么认定房子的归属?
离婚时,又怎样进行分割呢?
年轻人可以看看
支持楼主

3人支持

全部评论 只看楼主

我来说两句

  • 婚前买房

    1楼 2020-08-06 09:49

    评论

  • 婚后买房

    2楼 2020-08-06 09:51

    评论

  • 婚后买房

    3楼 2020-08-06 09:51

    评论

  • 父母婚前出资买房

    4楼 2020-08-06 09:52

    评论

  • 谁买归谁
    5楼 2020-08-06 09:53

    评论

  • 离婚判决时对房产不予处理的情况

    6楼 2020-08-06 09:53

    评论

  • 就看你请的律师多能干多不要脸
    7楼 2020-08-06 09:55

    评论

  • 你的钱借给了他。你说这钱最后归谁?
    8楼 2020-08-06 12:11

    评论

  • :就看你请的律师多能干多不要脸 (2020-08-06 09:55) 


    9楼 2020-08-06 16:14

    评论

  • :你的钱借给了他。你说这钱最后归谁? (2020-08-06 12:11) 


    嗯。
    10楼 2020-08-06 16:14

    评论

大家都在看
最热金哇圈

欢迎关注浙中在线金哇圈!

和尚银

6

欢迎关注浙中在线金哇圈!

和尚银

5

欢迎关注浙中在线金哇圈!

涛宝

4

价格战之下的国产品质#晒手机摄影作品# 长见识的四连杆悬挂

火中飞蛾

4

欢迎关注浙中在线金哇圈!

涛宝

4

欢迎关注浙中在线金哇圈!

涛宝

3

欢迎关注浙中在线金哇圈!

迅哥兒

3

欢迎关注浙中在线金哇圈!

涛宝

3

独栋别墅哦,一千平大花园,喜欢花园大的看过来,而且这花园竟然还是上证的,你敢信?

杨会强

3

谨慎购买电商食品!也请工商、食检部门不要只领工资,应该对得起那份工薪出份薄力,严把食品安全关!!!

和尚银

3

触屏版 / 电脑版
分享成功