开发区国企招聘工作人员12名,五险一金、双休,快来报名!


(一)基本条件
1.遵纪守法,品行端正,服从分配;
2.具有与招聘岗位要求相适应的学历、专业、技能条件及岗位所需的其他条件;
3.具有适应岗位要求的身体条件。
(二)岗位条件
?

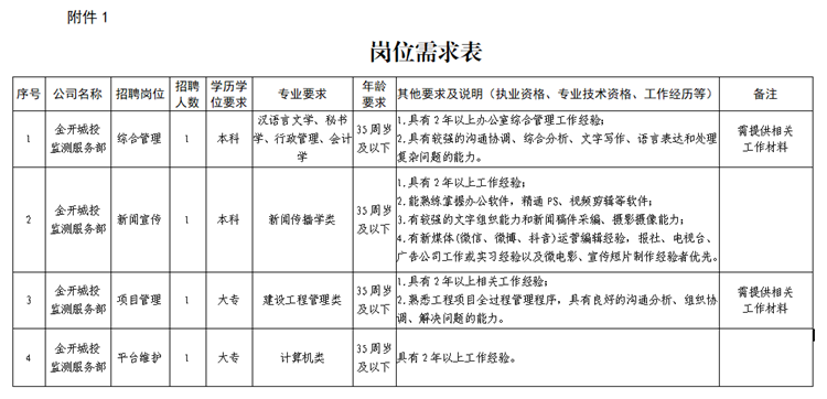
?岗位条件具体见附件1;
经验、能力特别丰富、优秀者,与岗位契合度高者,可适当放宽条件。
(三)有下列情况之一者不受理报考
1.受过刑事处罚的;
2.处于党纪、政纪处分期间的;
3.涉嫌违纪违法正在接受审查尚未作出结论的;
4.其他不宜报考的。

(一)报名
每位应聘人员限报1个职位,应聘人员应根据本人所报考岗位,准确、完整填写相应的《应聘报名表》(附件2),并提交以下应聘材料:
①本人身份证;
②毕业证书、学位证书;
③大专以上学历,须提供中国高等教育学生信息网在线生成的《教育部学历证书电子注册备案表》原件;
④相应岗位资格证书和执业证书或专业技术资格证书;
⑤相关工作经验材料,提供的材料以签订的劳动合同、社保缴费记录、工作证明及其他有效材料为准,在全日制普通高校就读期间参加社会实践、实习、兼职等不能作为工作经历;
⑥近期彩色免冠一寸证件照片1张。
2.报考人员应对提供材料的真实性负责,且查核过程贯穿整个招聘及录用的全过程,凡弄虚作假者一经查实,即取消考试资格和聘用资格。报名资料我们将代为妥善保管。
3.报考人员若未按要求完整《应聘报名表》及提供相关证明材料视为无效报名,由此造成的相关后果由报考人员自行承担。
4.报名方式
网络报名
报名时间:2021年10月1日00:00~10月8日24:00
邮箱地址:jhzsrc@163.com
应聘者须将所需材料原件扫描件发送至指定邮箱,并将附件名称和邮件主题改为:“招聘单位+应聘岗位+姓名”进行报名,例如“金开城投监测服务部+综合管理+张三”。
5. 咨询电话:0579-82669186、82667963、82665133、82668212、82667863。

加小昭微信(gztj0579)领取报名表
报考人员应电话核实报名是否成功,时间:2021年10月14日(14:00-17:30)。若因报考人员未电话核实而导致报名不成功的,造成的后果由报考人员承担。
6.请保持手机畅通,招录相关信息我们将通过短信形式及时通知。
(二)资格初审及缴费
招聘单位对报考人员进行资格审查,审核通过后,报考人员不得改报。因岗位资格条件不符合人员,在资格审查期间,报考人员可以改报。
招聘计划与资格审核合格人数不足1:3的,取消或核减该职位招聘计划。
通过资格审查后,携带本人身份证原件领取笔试准考证(领取时间、地点另行通知),并缴纳考务费100元/人。
(三)考试
考试由笔试和面试两部分组成,按笔试占40%,面试占60%计入综合成绩。
笔试:内容为《综合基础知识》,报考人员按准考证通知的考试时间、地点参加笔试。
面试:按笔试成绩从高分到低分,以招聘计划数的1:3确定面试对象, 其中招聘计划数达到3名及以上的职位,按招聘计划数的1︰2确定。
面试成绩低于70分的不进入体检、考察环节。
(四)体检和考察
根据考生综合成绩从高分到低分按招聘岗位1:1的比例确定体检、考察对象。
体检参照《公务员录用体检通用标准(试行)》(修订版)执行,体检费用由考生承担。体检时间、地点另行通知。
(五)公示
?? 根据综合成绩和体检、考察情况,确定拟录用人员,并进行5个工作日的公示。
(六)聘用
公示期满,对拟聘用人员无异议,或反映有问题但经查实不影响聘用的,按照规定程序办理聘用手续,签订劳动合同。


(一)资格审查贯穿招聘工作全过程,无论在哪个环节发现应聘人员与招聘岗位条件不符的,均取消应聘资格。
(二)在招聘程序中,若出现体检、考察不合格,自动放弃或取消资格等情形时,可根据需要进行递补。
(三)对录用人员实行试用期。试用期满后,经考核胜任试聘岗位的正式聘用;不胜任试聘岗位的予以解聘。
(四)考试成绩等相关公示信息可在以下网站查询: 国家级金华经济技术开发区网(http://kfq.jinhua.gov.cn/)。
(五)本次招聘考试不指定复习参考用书,不委托任何机构开展针对本次招聘考试的辅导培训。
(六)本次招聘统一接受金华开发区国资系统纪检监察部门的监督,监督电话:0579-89150101。
(七)本次招聘未尽事宜由金华金开人才开发有限公司负责解释。


我来说两句
来说两句吧 ...
看更多精彩内容>>




净相石材经营部
蓝天阳光
江南细竹
江南细竹
江南细竹
婺江南人
我一直在角落
蓝蓝天天
和尚银
d0280




