副总、总会计师、总工程师呼唤你,开发区国企招9名高级管理人才,有资源的快进来!
因业务发展和工作需要,金华经济技术开发区国有企业面向全国公开招聘高层次管理人员9名。具体事项公告如下:
(一)基本条件
1.具有中华人民共和国国籍,遵规守法,品行端正,诚信廉洁,勤奋敬业,团结协作,作风严谨,有良好的职业素养;
2.熟悉现代企业经营管理方式,具备履行岗位职责所必需的专业知识,具有较强的组织协调能力、改革创新能力和市场应变能力,业绩突出;
3.具有良好的心理素质、身体健康;
4.无国家法律法规、党纪政纪和相关政策规定不能担任企业负责人职务的情形。
特别说明:对于行政(事业)身份干部参加应聘并录用的,其组织人事关系调入所在企业,不再保留其行政级别和原有行政(事业)干部身份。
(二)岗位条件
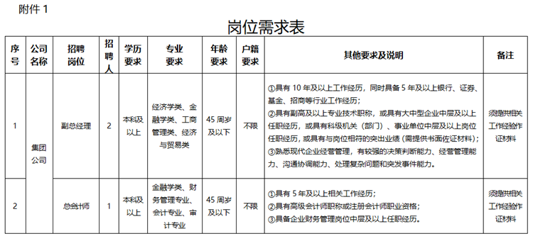
?岗位条件具体见附件1;
经验、能力特别丰富、优秀者,与岗位契合度高者,可适当放宽条件。
(三)有下列情况之一者不受理报考
1.受过刑事处罚的;
2.处于党纪、政纪处分期间的;
3.涉嫌违纪违法正在接受审查尚未作出结论的;
4.其他不宜报考的。
(一)报名
1.每位应聘人员限报1个职位,应聘人员应根据本人所报考岗位,准确、完整填写相应的《应聘报名表》(附件2)。
2.要求提供以下应聘材料:
①本人有效身份证件、毕业证书、学位证书、职(执)业资格、专业技术资格证书、个人简历以及其他能够证明本人工作能力、工作业绩(成果)材料、荣誉证书等材料扫描件1份;
②近期电子版一寸照片1张;
③经历须提供社保材料或相关文件;
④大专及以上学历须提供教育部学生信息网在线生成的《教育学历证书电子注册备案表》原件。
岗位要求的“工作经验、工作经历”以签订的劳动合同、社保缴费记录、工作证明及其他有效证明为准,在全日制普通高校就读期间参加社会实践、实习、兼职等不能作为工作经历。
3.报考人员应对提供材料的真实性负责,且查核过程贯穿整个招聘及录用的全过程,凡弄虚作假者一经查实,即取消考试资格和聘用资格。报名资料我们将代为妥善保管。
4.报考人员若未按要求完整《应聘报名表》及提供相关证明材料视为无效报名,由此造成的相关后果由报考人员自行承担。
5.报名方式
网络报名
报名时间:2021年11月1日00:00~11月21日24:00
邮箱地址:jhzsrc@163.com。
应聘者须将所需材料原件扫描件发送至指定邮箱,并将附件名称和邮件主题改为:“招聘单位+应聘岗位+姓名”进行报名,例如“集团公司+副总经理+张三”。
加小昭微信(gztj0579)领取报名表
6.?咨询电话:0579-82669186、82667863、82665133、82668212。
报考人员应电话核实报名是否成功,时间:2021年11月25日(14:00-17:30)。若因报考人员未电话核实而导致报名不成功的,造成的后果由报考人员承担。
7.请保持手机畅通,招录相关信息我们将通过短信形式及时通知。
(二)资格初审
招聘计划与资格审核合格人数不足1:2的,取消该职位招聘计划。
通过资格审查后,携带本人身份证参加考核面试,时间、地点另行通知。
(三)考试
考试采用结构化面试的方式。
面试成绩低于70分的不进入体检、考察环节。
(四)体检和考察
根据考生考核成绩从高分到低分按招聘岗位1:1的比例确定体检、考察对象。
体检参照《公务员录用体检通用标准(试行)》(修订版)执行,体检费用由考生承担。体检时间、地点另行通知。
(五)公示
????根据综合成绩和体检、考察情况,确定拟录用人员,并进行5个工作日的公示。
(六)聘用
公示期满,对拟聘用人员无异议,或反映有问题但经查实不影响聘用的,按照规定程序办理聘用手续,签订劳动合同。
(一)聘用对象享受国家和地方政府规定的各项社会基本保险和福利(五险一金),享受国有企业薪酬待遇及其他福利。
(二)本次招聘人员试用期满正式录用后,在金华市本级无自有房产,且符合相应条件的可申请开发区人才租赁房(拎包入住)。
(三)符合条件的高层次人才,解决子女本地公办学校的义务教育阶段入学问题。
(四)符合市、区人才政策条件的人员,可享受相关其他人才政策(从高从优不重复)。
(五)咨询电话:0579-82668657。
(一)资格审查贯穿招聘工作全过程,无论在哪个环节发现应聘人员与招聘岗位条件不符的,均取消应聘资格。
(二)本次招聘涉及的年龄、工作经历等时间统一截止至报名截止日。
(三)本次招聘公告、成绩等招聘信息均在金华经济技术开发区网址查询(网址为http://kfq.jinhua.gov.cn/)。
(四)本次招聘统一接受金华开发区国资系统纪检监察部门的监督,监督电话:0579-89150101。
(五)本简章未尽事宜由金华金开人才开发有限公司负责解释。






我来说两句
来说两句吧 ...
看更多精彩内容>>




净相石材经营部
蓝天阳光
江南细竹
江南细竹
江南细竹
婺江南人
ddy8088
建国宝宝
我一直在角落
蓝蓝天天




