浙中在线 | 亲子大本营 |
2022-01-13
培训机构如何报?收费标准是多少?开发区最新消息!(1.20更新金东区最新消息)
金小博
16020
38
金东区
各位家长、各学科类校外培训机构:
为贯彻落实“双减”要求,依法规范校外培训机构发展,减轻校外培训负担,促进孩子健康成长,维护家长合法权益,现就有关事项提醒如下:
一、培训时间有限制
校外培训机构不得占用国家法定节假日、休息日及寒暑假期组织学科类培训;培训时间不得和中小学校教学时间相冲突,线下培训结束时间不得晚于20:30,线上培训结束时间不得晚于21:00。
二、培训信息要公示
校外培训机构要把办学许可证、民办非企业单位登记证书、培训项目、培训内容、培训时长、收费标准、教师资质等信息在机构场所、“金信培”平台(金华市校外培训机构一站式服务平台)等显著位置公示。家长在选择学科类培训时要认真甄别,不要在没有办学许可证的培训机构报名学科类培训项目。
金东区非营利性学科类培训机构名单

三、培训收费有规定
(一)2021年12月10日,金华市发改委、教育局、市场监管局联合发布的《金华市义务教育阶段学科类校外培训收费有关情况的通知》中明确,所有线下学科类培训项目收费上浮不得超过政府指导价的10%,下浮不限。
政府指导价自2022年1月11日起执行。面向普通高中学生的学科类校外培训收费,参照执行。
义务教育阶段线下学科类
校外培训基准收费标准和浮动幅度

(二)学科类培训机构完成进驻“金信培”平台(即预收费监管账号、教职工、课程等信息全部进驻该平台)并接受预收费资金常态化监测后,按照政府指导价收费。预收费时间不得早于新课开始前1个月。不得在培训费外另行收取其他费用。
四、缴纳学费要正规
(一)家长通过“浙里办”,搜索登陆“金信培”线上报名,按照政府指导价缴纳培训费用,确保预收费用进入预收费专户,避免预收 费用被侵占或挪用。学员与机构自行约定预收费用不进入专户的,需自行承担相关风险。
(二)按培训周期缴费的,不要一次性缴纳时间跨度超过三个月的费用;按课时缴费的,每科不要一次性缴纳超过60课时的费用;按周期和按课时缴费同时进行的,选择缴费时段较短的方式。要与培训机构签订《中小学生校外培训服务合同(示范文本)》(2021年修订版),要向培训机构索要正规税务发票。
五、培训行为需规范
(一)培训内容和培训学段要与办学许可证审批内容一致。要有符合安全条件的固定场所,同一培训时间内生均面积不少于3平方米。严禁超标超前培训,严禁非学科类培训机构从事学科类培训,严禁提供境外教育课程。要有相对稳定的师资队伍,不得聘用中小学在职教师;从事培训的教师应具有与任教学科和学段一致的教师资格;不得泄露家长和学生个人信息。
(二)学科类培训机构如有发布虚假招生简章或者广告、骗取钱财、抽逃资金或挪用办学经费等行为的,退还所收费用并没收违法所得;情节严重的,责令停止招生、吊销办学许可证;构成犯罪的,依法追究刑事责任。
寒假期间,区“双减”工作领导小组将组织开展规范校外培训专项治理行动,严肃查处各类“地下”隐形变异学科类培训(证照不全的机构或个人进行学科类培训的;不具备教师资格的人员进行学科类培训的;违反培训时间有关规定进行学科类培训的;违反培训场所设置要求进行学科类培训的;违反培训内容有关规定进行学科类培训的;违反培训方式有关规定进行学科类培训的等)。
我们真诚欢迎广大家长进行监督,如发现校外培训机构违规行为,要及时向教育行政部门反映,推动校外培训机构专项治理取得新的成效。举报电话:0579—82176693
金东区教育体育局
2022年1月19日
婺城区
重要提醒
为了规范校外培训机构发展,减轻校外培训负担,促进孩子健康成长,维护家长合法权益,现就“学科类校外培训”相关问题解答如下:
问:学校放假了,可以让孩子在寒假上学科培训课吗?
答:不行。根据“双减”政策要求,校外培训机构不得占用国家法定节假日、休息日及寒暑假期组织学科类培训;培训时间不得和中小学校教学时间相冲突,线下培训结束时间不得晚于20:30,线上培训结束时间不得晚于21:00。
问:想提前了解一下,到哪里能看到正规培训机构的信息?
答:可在“金信培”平台(金华市校外培训机构一站式服务平台)查询校外培训机构的办学许可证、民办非企业单位登记证书、培训项目、培训内容、培训时长、收费标准、教师资质等信息。在机构场所的显著位置也有相关信息公示。
家长在选择学科类培训时要认真甄别,不要在没有“学科类办学许可证”的培训机构报名学科类培训项目。
问:怎么报名培训才安全呢?
答:通过“浙里办”,搜索登录“金信培”线上报名。使用“金信培”平台报名缴费能确保预收费用进入预收费专户,避免预收费用被侵占或挪用。
注意:请家长朋友不要以现金、微信、支付宝等方式缴费,以便维护自身的合法权益。
“金信培”操作界面展示
1.查询界面

2.机构信息界面

3.报名信息输入界面

4.合同签订界面


注意:请家长务必与培训机构签订《中小学生校外培训服务合同(示范文本)》(2021年修订版),并向培训机构索要正规税务发票。
温馨提醒
2021年12月10日,金华市发改委、教育局、市场监管局联合发布的《金华市义务教育阶段学科类校外培训收费有关情况的通知》中明确,所有线下学科类培训项目收费上浮不得超过政府指导价的10%,下浮不限。政府指导价自2022年1月11日起执行。面向普通高中学生的学科类校外培训收费,参照执行。

学科类培训机构完成进驻“金信培”平台(即预收费监管账号、教职工、课程等信息全部进驻该平台)并接受预收费资金常态化监测后,按照政府指导价收费。预收费时间不得早于新课开始前1个月。不得在培训费外另行收取其他费用。
按培训周期收费的,不得一次性收取或变相收取时间跨度超过3个月的费用;按课时收费的,每科不得一次性收取或变相收取超过60课时的费用。按周期收费和按课时收费同时进行的,只能选择收费时段较短的方式,不得变相超过3个月。
我们真诚欢迎广大家长进行监督,如发现校外培训机构违规行为,请及时向教育行政部门反映,让我们一起推动高质量高标准完成校外培训机构规范治理工作。
举报电话:
0579—82319871
开发区
尊敬的家长朋友、学科类培训机构:
为贯彻落实“双减”要求,依法规范校外培训机构发展,减轻校外培训负担,促进孩子健康成长,维护家长合法权益,现就“学科类校外培训”相关政策规定提醒如下:
1.培训时间
校外培训机构不得占用国家法定节假日、休息日及寒暑假期组织学科类培训;培训时间不得和中小学校教学时间相冲突,线下培训结束时间不得晚于20:30,线上培训结束时间不得晚于21:00。
2.信息公示
校外培训机构要把办学许可证、民办非企业单位登记证书、培训项目、培训内容、培训时长、收费标准、教师资质等信息在机构场所、“金信培”平台(金华市校外培训机构一站式服务平台)等显著位置公示。
家长在选择学科类培训时要认真甄别,不要在没有“学科类办学许可证”的培训机构报名学科类培训项目。
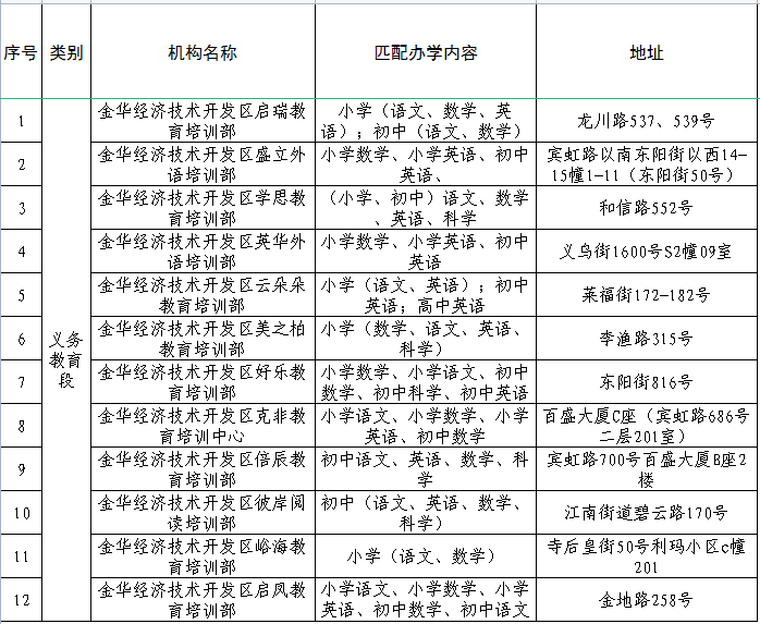
开发区非营利性学科类培训机构名单

3.培训收费
(一)2021年12月10日,金华市发改委、教育局、市场监管局联合发布的《金华市义务教育阶段学科类校外培训收费有关情况的通知》中明确,所有线下学科类培训项目收费上浮不得超过政府指导价的10%,下浮不限。
政府指导价自2022年1月11日起执行。面向普通高中学生的学科类校外培训收费,参照执行。
义务教育阶段线下学科类校外培训基准收费标准和浮动幅度

(二)学科类培训机构完成进驻“金信培”平台(即预收费监管账号、教职工、课程等信息全部进驻该平台)并接受预收费资金常态化监测后,按照政府指导价收费。预收费时间不得早于新课开始前1个月。不得在培训费外另行收取其他费用。
4.培训缴费
(一)家长通过“浙里办”,搜索登陆“金信培”线上报名,按照政府指导价缴纳培训费用,确保预收费用进入专户,避免预收费用被侵占或挪用。学员与机构自行约定预收费用不进入专户的,需自行承担相关风险。
(二)按培训周期收费的,不得一次性收取或变相收取时间跨度超过3个月的费用;按课时收费的,每科不得一次性收取或变相收取超过60课时的费用。按周期收费和按课时收费同时进行的,只能选择收费时段较短的方式,不得变相超过3个月。
(三)家长要与培训机构签订《中小学生校外培训服务合同(示范文本)》(2021年修订版),要向培训机构索要正规税务发票。
5.共同监督
我们真诚欢迎广大家长进行监督,如发现校外培训机构违规行为,要及时向教育行政部门反映,推动校外培训机构专项治理取得新的成效。
举报电话:0579-89150115
开发区社会发展局教育科


我来说两句
来说两句吧 ...
点此查看全部 38 条神评论>>

小曾同学
野生奥特曼
黄艳
山青
毛敏敏
迅哥兒
迅哥兒
江南细竹
ooop12
和尚银




