想去开发区管委会上班嘛!五险一金、双休,快来~
(一)基本条件
1.遵纪守法,品行端正,服从分配;
2.具有与招聘岗位要求相适应的学历、专业、技能条件及岗位所需的其他条件;
3.具有适应岗位要求的身体条件。
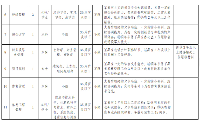
(二)岗位需求及资格条件(附件1)



业绩能力特别突出者,年龄及学历等要求可适当放宽。
(三)有下列情况之一者不受理报考
1.受过刑事处罚的;
2.处于党纪、政纪处分期间的;
3.涉嫌违纪违法正在接受审查尚未作出结论的;
4.其他不宜报考的。
(一)报名
1.报名方式
网络报名:2022年1月19日至2022年2月6日24:00期间,将应聘所需资料扫描件发送至jhjkrc03@163.com。(应聘资料投递请注明“应聘岗位名称+姓名”)。

加小昭微信(gztj0579)领取报名表
报考人员应自行电话核实报名是否成功,时间:2022年2月9日(下午14:00-17:30)。若因报考人员未自行电话核实而导致报名不成功的,造成的后果由报考人员承担。
联系电话:0579-82665133、82667963、82668212、82669186、82667863。
请保持手机畅通,招录相关信息我们将通过短信形式及时通知。
2.报名要求:
每位应聘人员限报1个职位,报名时应聘人员应准确填写《招聘报名表》(附件2),并提交相关报名材料:本人有效身份证件、户口本、毕业证书、学位证书和职(执)业资格、专业技术资格证书以及其他能够证明本人工作能力、工作业绩(成果)、工作经验、工作经历、曾担任职务的材料等各1份。同时大专及以上学历须提供教育部学生信息网在线生成的《教育学历证书电子注册备案表》原件。
岗位要求的“工作经验、工作经历”以签订的劳动合同、社保缴费记录、工作证明及其他有效证明为准,在全日制普通高校就读期间参加社会实践、实习、兼职等不能作为工作经历。
网络报名时需提供以上材料电子扫描件,原件在面试时提交予以核实。报考人员应对提供材料的真实性负责,凡弄虚作假者一经查实,即取消资格。
报考人员若未按要求完整填写《应聘报名表》及提供相关证明材料视为无效报名,由此造成的相关后果由报考人员自行承担。
(二)资格审查及缴费
招聘单位对报考人员进行资格审查,审核通过后,报考人员不得改报;因岗位资格条件不符合人员,在资格审查期间,报考人员可以改报。
招聘计划与资格审核合格人数不足1:3的,取消或核减该职位招聘计划。
通过资格审查后,携带本人身份证原件领取笔试准考证(领取时间、地点另行通知),并缴纳考务费100元/人。
(三)考试
考试由笔试和面试两部分组成,按笔试占40%,面试占60%计入综合成绩。
笔试:内容为《综合基础知识》,报考人员按准考证通知的考试时间、地点参加笔试。
面试:按笔试成绩从高分到低分,以招聘计划数的1:3确定面试对象, 其中招聘计划数达到3名及以上的职位,按招聘计划数的1︰2确定。面试时间、地点另行通知。
面试成绩低于70分的不进入体检、考察环节。
(四)体检
按综合成绩从高分到低分,以招聘职位1︰1的比例确定入围体检对象,若综合成绩相同,取面试成绩高者,面试成绩仍相同的,安排加试。
体检参照《公务员录用体检通用标准(试行)》(修订版)执行,体检费用由考生承担。
(五)考察
对考察对象的学历、履历、任职资格等情况进行核实,对是否适合和胜任选拔目标职位作出综合评价。
(六)聘用
根据综合成绩和体检、考察情况,确定拟录用人员,并进行5个工作日的公示。公示期满,对拟聘用人员无异议,或反映有问题但经查实不影响聘用的,按照规定程序办理聘用手续。聘用人员在接受聘用前须与原所在单位解除劳动关系。
(一)资格审查贯穿招聘工作全过程,无论在哪个环节发现应聘人员与招聘岗位条件不符的,均取消应聘资格。
(二)在招聘程序中,若出现体检、考察不合格,自动放弃或取消资格等情形时,可根据需要进行递补。
(三)对录用人员实行试用期。试用期满后,经考核胜任试聘岗位的正式聘用;不胜任试聘岗位的予以解聘。
(四)考试成绩等相关公示信息可在以下网站查询: 国家级金华经济技术开发区网(http://kfq.jinhua.gov.cn/)。
(五)本次招聘考试不指定复习参考用书,不委托任何机构开展针对本次招聘考试的辅导培训。
(六)招聘监督电话:0579-89150101。
(七)本次招聘未尽事宜由金华金开招商招才服务集团有限公司负责解释。


我来说两句
来说两句吧 ...
点此查看全部 12 条神评论>>






迅哥兒
蓝蓝天天
蓝天阳光
山青
我一直在角落
是大
和尚银
和尚银
叮铃林
毛敏敏




