立即下载
浙中在线 | 大话楼市 |
2022-07-25

事关一环内老旧小区改造!金华最新公告发布!


开发区2022年老旧小区改造工程6标-新都花园招标公告发布
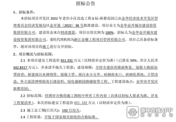
本项目建安工程造价651.332万元
建设规模:全挖全建沥青路面恢复、混凝土路面加罩沥青;新建雨污水缠绕管、混凝土管、雨污水小方井、砖砌雨水口、砖砌化粪池,立管改造,外立面清理喷刷真石漆涂料,绿化栽植园路铺装等工程。
工程建设地点:金华市开发区新都花园






全部评论 只看楼主

我来说两句

  • 又要挖管道了
    1楼 2022-07-25 10:19

    评论

  • 该用户已被禁言,内容自动屏蔽
    2楼 2022-07-25 11:29

    评论

  • 3楼 2022-07-25 11:41

    评论

  • 4楼 2022-07-25 12:03

    评论

  • 都是赚钱项目
    5楼 2022-07-25 12:42

    评论

  • 开张吃十年
    6楼 2022-07-25 13:09

    评论

  • 书香名邸小区,外墙这么难看好整改整改了。
    7楼 2022-07-25 13:11

    评论

  • 这些小区不是私人财产吗?改造花的谁的钱?

    我家老屋快倒了,能不能也来改造一下
    8楼 2022-07-25 13:35

    评论

  • :这些小区不是私人财产吗?改造花的谁的钱?

    我家老屋快倒了,能不能也来改造一下 (2022-07-25 13:35) 


    政府面子工程  有指标的  以工代赈  创造就业机会  大家有钱赚 还有好名声
    9楼 2022-07-25 13:45

    评论

  • 能弄个给我做做不?
    10楼 2022-07-25 13:49

    评论

大家都在看
最热金哇圈

这世界我来过,我努力过,我奋斗过,我,没有遗憾!

浙江金华小九妹

3

我为什么要没苦硬吃啊?带孩子爬山,孩子不辛苦,结果自己累的够呛

小曾同学

3

欢迎关注浙中在线金哇圈!

锅底上善若水

2

#嘉兴建材#花岗岩#石材加工

净相石材经营部

2

天天签到,领取专属福利

杠镖镖

2

镶嵌工艺,龙凤呈祥,完工!有想要的留言!

天凉好

2

欢迎关注浙中在线金哇圈!

丰氏好男儿

2

欢迎关注浙中在线金哇圈!

和尚银

2

欢迎关注浙中在线金哇圈!

和尚银

2

欢迎关注浙中在线金哇圈!

和尚银

2

触屏版 / 电脑版
分享成功