浙中在线 | 大话楼市 |
2022-09-02
连发7则公告,金华又一大批土地征收,这些项目要启动啦!
捷克莫扎特
24092
7
编号:金(婺)征2021第45号
因婺城区临江西路北延及规划二号道路用地项目建设需要,拟征收婺城区白龙桥镇滨江村农民集体使用土地1.1174公顷。
根据《中华人民共和国土地管理法》等有关规定,现将《征地补偿安置方案》内容和有关事项公告如下:


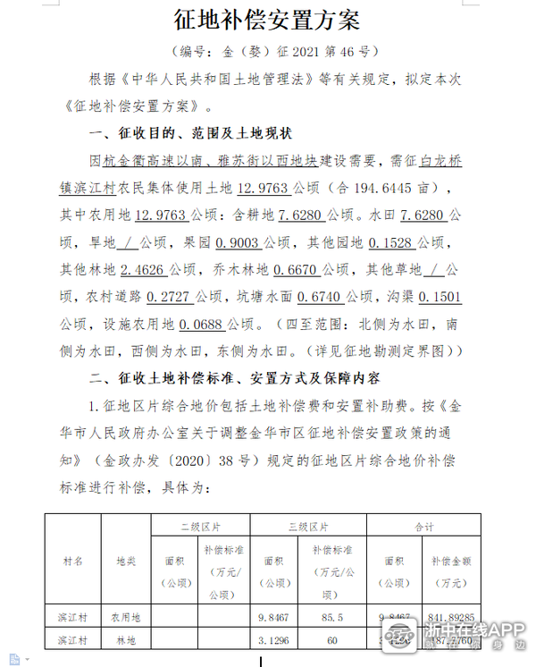
编号:金(婺)征2021第46号
因杭金衢高速以南、雅苏街以西地块建设需要,拟征收婺城区白龙桥镇滨江村农民集体使用土地12.9763公顷。
根据《中华人民共和国土地管理法》等有关规定,现将《征地补偿安置方案》内容和有关事项公告如下:


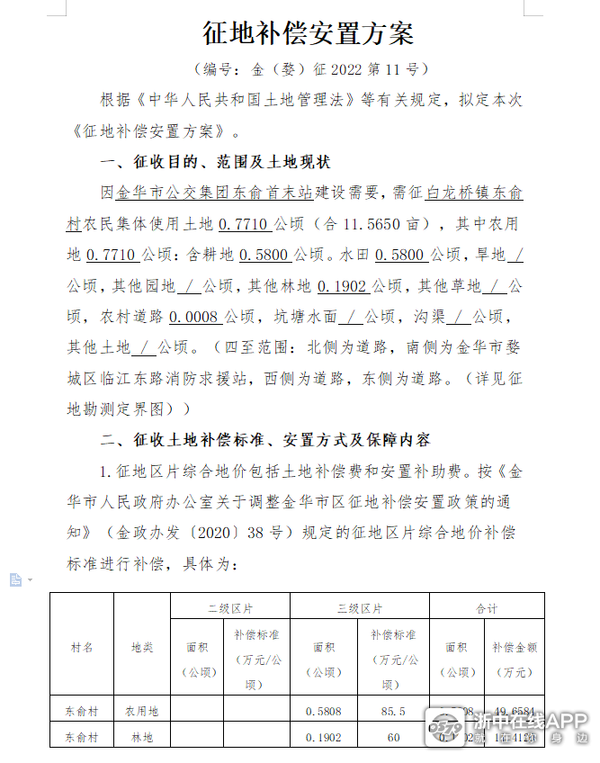
编号:金(婺)征2022第11号
因金华市公交集团东俞首末站建设需要,拟征收婺城区白龙桥镇东俞村农民集体使用土地0.7710公顷。
根据《中华人民共和国土地管理法》等有关规定,现将《征地补偿安置方案》内容和有关事项公告如下:


编号:金(婺)征2022第33号
因婺城区白龙桥镇纵一路(宾虹西路-横一路段)建设需要,拟征收婺城区白龙桥镇三联社区、怡村社区农民集体使用土地0.7738公顷。
根据《中华人民共和国土地管理法》等有关规定,现将《征地补偿安置方案》内容和有关事项公告如下:


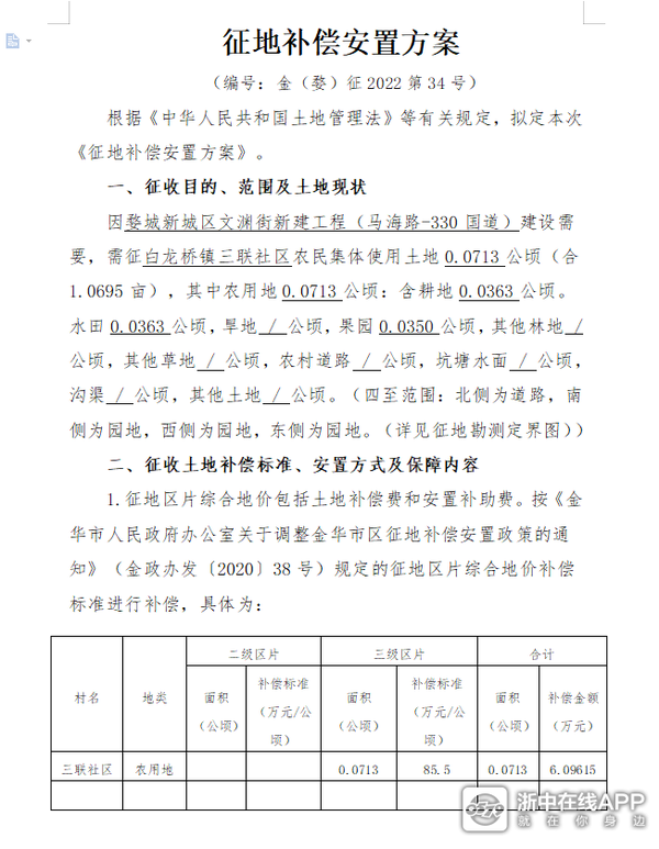
编号:金(婺)征2022第34号
因婺城新城区文渊街新建工程(马海路-330国道)建设需要,拟征收婺城区白龙桥镇三联社区农民集体使用土地0.0713公顷。
根据《中华人民共和国土地管理法》等有关规定,现将《征地补偿安置方案》内容和有关事项公告如下:


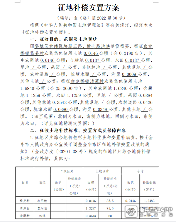
编号:金(婺)征2022第30号
因婺城区龙蟠区块纵三路、横七路地块建设需要,拟征收婺城区白龙桥镇雅姜村、清潭村农民集体使用土地1.6986公顷。
根据《中华人民共和国土地管理法》等有关规定,现将《征地补偿安置方案》内容和有关事项公告如下:


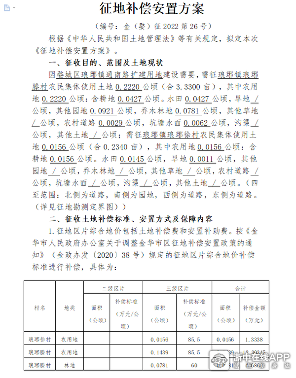
编号:金(婺)征2022第26号
因婺城区琅琊镇通南路扩建用地建设需要,拟征收婺城区琅琊镇琅琊滕村、琅琊徐村农民集体使用土地0.2376公顷。
根据《中华人民共和国土地管理法》等有关规定,现将《征地补偿安置方案》内容和有关事项公告如下:




我来说两句
来说两句吧 ...
看更多精彩内容>>



蓝蓝天天
ooop12
是大
我一直在角落
净相石材经营部
婺江南人
蓝天阳光
迅哥兒
迅哥兒




