立即下载
浙中在线 | 大话楼市 |
2023-04-29

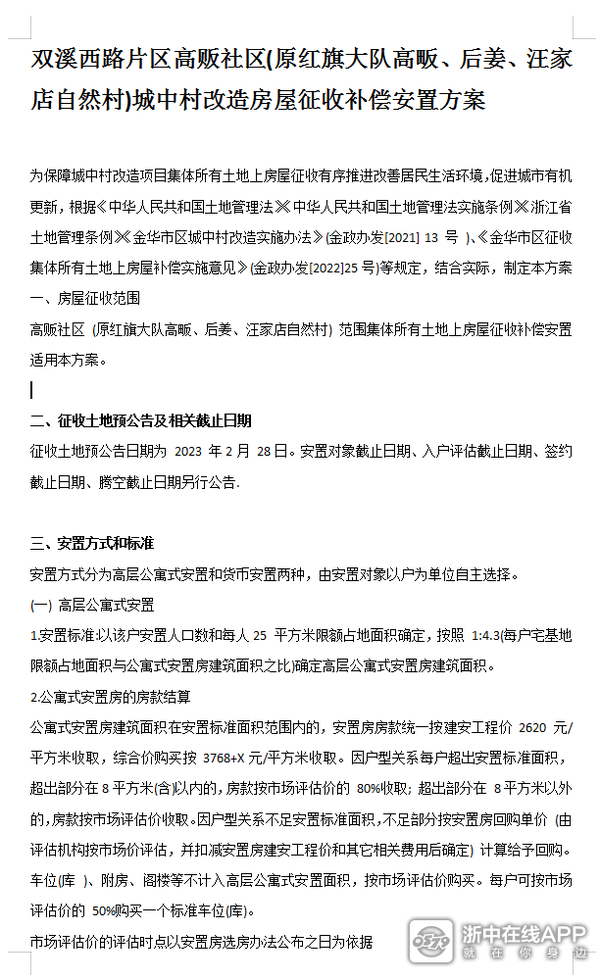
双溪西路房屋征收补偿方案出了!

yajunwu3114
103340 52



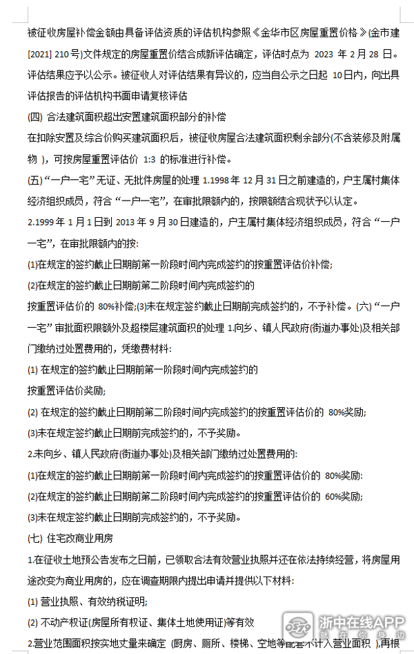
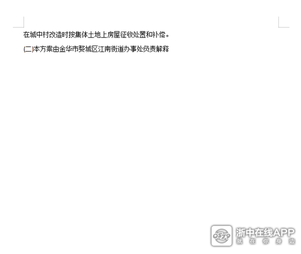
如图










全部评论 只看楼主

我来说两句

  • 有没有课代表
    1楼 2023-04-29 20:40

    评论

  • 梦不懂
    2楼 2023-04-29 20:41

    评论

  • 蹲一个课代表
    3楼 2023-04-29 20:53

    评论

  • 这么空的公告,除了安置有详细标准,货币化那个纯粹就是空话一堆,连补偿基准价都没。
    4楼 2023-04-29 20:53

    评论

  • 看不懂
    5楼 2023-04-29 20:53

    评论

  • 金华的Gw员队伍有待提高业务以及表达能力
    6楼 2023-04-29 21:02

    评论

  • 房屋重置价格是多少?
    7楼 2023-04-29 21:03

    评论

  • 太长不看,一句话,一个平多少钱?
    8楼 2023-04-29 21:05

    评论

  • 安置房  不陪钱了
    9楼 2023-04-29 21:13

    评论

  • 中村到底拆不拆,
    10楼 2023-04-29 21:33

    评论

大家都在看
最热金哇圈

欢迎关注浙中在线金哇圈!

和尚银

1

欢迎关注浙中在线金哇圈!

和尚银

1

好的社会一定是跟着精英混,坏的社会一定跟着流氓混。普D、川P是牛氓,董宇辉、罗永浩也是,看到不少人还董老师罗老师的叫,简直小学还没毕业,令人作呕

ddy8088

1

#晒晒我养的花花草草#

清水无双

1

有山有水,上下五层,上证390平,而且还是国有土让的商品房,而且还带电梯井,竟然两百个不到,有想法的扣在评论区

杨会强

1

欢迎关注浙中在线金哇圈!

和尚银

1

欢迎关注浙中在线金哇圈!

和尚银

1

欢迎关注浙中在线金哇圈!

和尚银

1

欢迎关注浙中在线金哇圈!

我一直在角落

1

有吃有喝有住,要什么自行车。

a勇往直前

88

触屏版 / 电脑版
分享成功