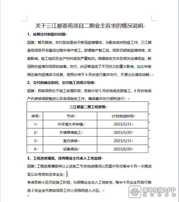
本来我是不想到论坛上发帖的,只是看了一下论坛上已经有两三个关于富力三江都荟的帖子,不少围观群众们都在盛传富力三江都荟烂尾了,本人作为业主在此申明我们没有烂尾,小区第二期交付在即。你说这个楼盘的开发商富力地产问题有吗?有!楼盘延期交付开发商难辞其咎!任何理由都不能改变为此对我们业主造成的损失!但是在三年疫情后全国楼市这个大环境下,很多楼盘都已经彻底躺平,我们依旧在加紧完善中。庆幸的是我们二期业主们非常团结,大家对我们自己楼盘金华小面积住宅NO1的地段是绝对有信心的,不要和我们说什么边上的吐司切片,他就在我们视线之下,视野和户型都不如我们。一个称为家的地方除了硬件,还有邻居们的和谐和有爱。我们整个群体积极介入到整个小区的后序交付的过程中,我们有大批邻居作为专业人士来把关自己房子质量,向开发商提出意见,即使交房了业主们也不用担心验房会疏漏自己房屋的质量问题,因为我们业主代表已经跟踪了几个月,任何细小问题都了如指掌,1500的装标(格里中央空调,空气能热水器,樱花油烟机,品牌窄边定制铝合金磨砂厨卫门)这个效果在金华我们不亏!当然我发这个贴的目的也不是吹嘘我们自己房子有多好,开发商也就那样了,质量我们盯着也不会差!开发商各种房屋押金都在监管账户呢,我们怕啥!后序的延迟交付的违约金我们一定会问开发商讨要!我们有过硬的硬件和地段,我们有一群团结一致的邻居,我们的房子不会烂尾,终会绽放。目前我们小面积公寓有两个群将近800人,还有很多业主朋友没有加入我们的群,与其在负面信息流里挣扎不如一起来出一份力,共同监督质量,期盼交付,维护权利。




