立即下载
浙中在线 | 大话楼市 |
2023-09-11

金华市中心要新建市场,位置在这

贾西
23558 9
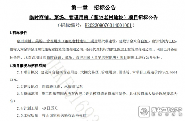
9月7日,临时商铺、菜场、管理用房(董宅老村地块)项目招标公告发布。该项目建设地点位于四联路以南、永康街以东地块。建设内容包括营业用房、大棚交易区、管理用房、围墙等。



[color=rgba(0, 0, 0, 0.9)]
全部评论 只看楼主

我来说两句

  • 不是都要征迁了,怎么又要造房子了
    1楼 2023-09-11 15:27

    评论

  • 这位置好啊,董宅,寺前皇,中村,三大城中村
    2楼 2023-09-11 22:11

    评论

  • 临时的
    3楼 2023-09-12 08:37

    评论

  • 4楼 2023-09-12 09:56

    评论

  • 5楼 2023-09-12 11:23

    评论

  • 6楼 2023-09-12 11:46

    评论

  • 7楼 2023-09-12 13:49

    评论

  • 这里不是郊区吗
    8楼 2023-09-14 10:39

    评论

  • 网络经济中心
    9楼 2023-09-23 12:18

    评论

大家都在看
最热金哇圈

江北大双拼,五百个不到,上证388平,环绕式大花园,感兴趣的扣在评论区哦

杨会强

2

现在卖房子中介费高,租房子中介费很低。但是现在内转,小单也要拼。

ddy8088

1

前段时间汽车年检,在大厅看到有人在卖凤凰牌电动车。以前凤凰自行车是名车'特别那标牌很眼熟,现在是凤凰牌电动车助力车,以前自行车上海凤凰牌是第一,上海永久是第二,还有天津的飞鸽是第三,这个几个名牌

ddy8088

1

#原创书法#

丰氏好男儿

1

欢迎关注浙中在线金哇圈!

每天想吃肉

1

陈行甲的《在峡江的转弯处:陈行甲人生笔记》值得一读,我借阅了两次。老俞这次选对人了,甩那董几条街。

ddy8088

88

欢迎关注浙中在线金哇圈!

和尚银

88

欢迎关注浙中在线金哇圈!

和尚银

88

欢迎关注浙中在线金哇圈!

和尚银

88

触屏版 / 电脑版
分享成功