重磅!多个城市房地产政策开始自卷!
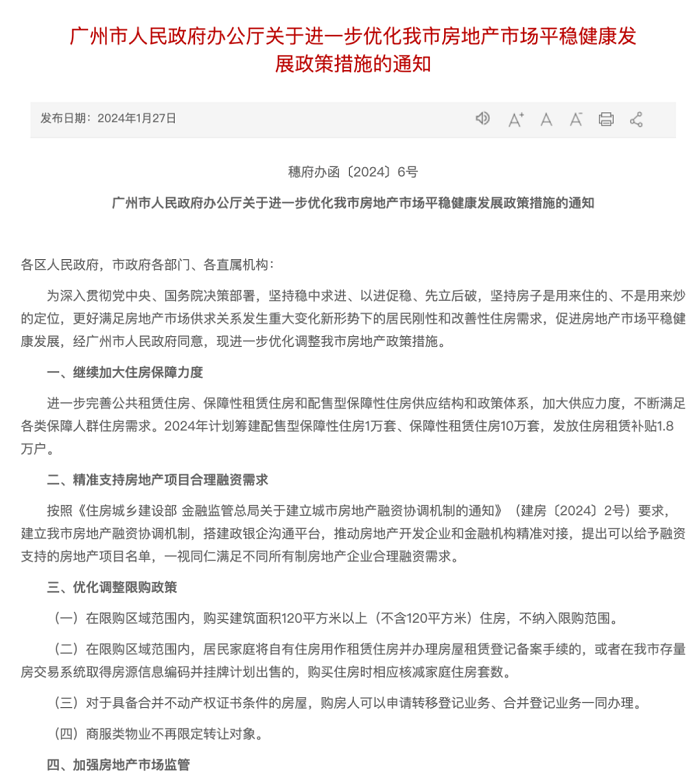
1月27日,广州打响房地产调控放开第一枪!广州发布通知,提出自即日起,在限购区域范围内,购买建筑面积120平方米以上住房,不纳入限购范围。广州也成为一线城市中首个部分放开中心城区限购的城市。

广州此次新政策规定,不论是否为本市户籍,居民家庭和个人新购买建筑面积120平方米以上住房,包括新建住房和二手住房,不纳入限购范围。名下已有的建筑面积120平方米以上住房,不计入名下已拥有住房套数核算。

广东省住房政策研究中心首席研究员 李宇嘉:
近两年广州整个中心区大户型的供应是非常多的,销售也主要是以大户型为主。退出大户型的限购,有利于留住高端的购买力,促进消费的释放,对供应端去化有很好的作用。

除了对大面积住房限购的放松外,广州此次还规定,支持“租一买一”“卖一买一”。在限购区域范围内,居民家庭将自有住房用作租赁住房并办理房屋租赁登记备案手续的,或者在广州市存量房交易系统取得房源信息编码并挂牌计划出售的,购买住房时相应核减家庭住房套数。此外,围绕住房保障上,广州这一次提出配售型保障房、保障性租赁住房和公租房租赁补贴等多种保障方式。预计未来广州将持续加大保障性住房的供应力度,通过多渠道、多种类型的供给,更好地解决新市民、新青年的住房问题。

算上今天广州的政策,房地产已经连续三天重磅发声,先是金融端向房地产全力支持、然后是政策端充分放权给地方让其拥有调控自主权、最后由一线城市广州火速落地实施。这一招组合拳可谓快准狠,为整个2024房地产的发展奠定了积极的基调。


我来说两句
来说两句吧 ...
点此查看全部 16 条神评论>>





迅哥兒
山青
和尚银
ddy8088
shamozhihu88888
毛敏敏
杨会强
和尚银
ooop12
迅哥兒




