浙中在线 | 反诈专区 |
2024-04-29
曝光义乌购平台!我是买家,买了2800多的衣服,商家不退,平台偏袒。
我是买家003
14249
0
义乌购平台(YIWUGOU)网站不大,但却比其他任何大品牌购物平台更强硬,把买家当凯子。义乌购(YIWUGOU)平台网站[size=font-size: xxx-large,xxx-large]不大,但却比其他任何大品牌购物平台更强硬,把买家当凯子
。
![]()
![]()
![]()
![]()



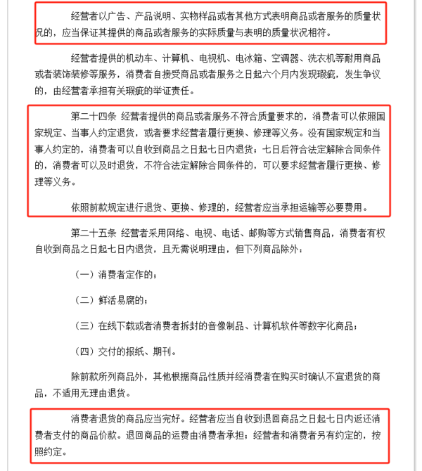
义乌购平台网站不大,但却比其他任何大品牌购物平台更强硬,把买家当凯子。我是买家,之前在一直是在拼多多和淘宝买东西,经金华的朋友介绍,说义乌购是团购平台更便宜,所以在义乌购买东西。总共在平台买了接近5000多商品,其中在两个店买了衣服共20多套,价格总共为2800元。4月12日下单,4月14日商家发货到达我写的收信地址(PS:收件人未签收,但是快递显示已签收,这可能是属于常规操作了)。由于短信提示未及时发现,收件人是公司同事,去快递站拿货的时间为18号前后。拿到货以后,由于我个人出差原因,未检查衣服质量,23号同事开包检查衣服,发现和网购平台描述的有差距,主要是衣服手感质量交差。后经过讨论,决定退货退款。24号先和其中一家商家沟通,商家说没有质量问题不能退款,那我说摸了一下感觉买的衣服不是我们想要的材质。对方说利润很薄,只有2.5块一件的利润,我们说愿意把利润钱返给对方,退货的快递费由我们承担。如果他们不让我们退款,衣服不能用,属于资源浪费(而且基本没有拆封过,完全不影响对方二次销售)。然后我去找平台申诉,平台说了解一下答复我,28号平台回来两个电话我没接到,我打过去平台电话,也未接通。29号平台短息发来说无法退款。因为商家没有参加7天无理由退货的活动,那我说7天无理由退货,这个是国家法律。平台说我的快递到货收货时间是14号,退货时间是24号,过了7天了,所以不能退货。那我说实际拿到货的时间是18号,24号要求退款,正好在7天时间内。对方说要以快递时间为准,那我认为我都没有签收过,应该等于我没有拿到。不然你平台是不是可以认为商家发货当天就可以算7天无理由退货的起始时间呢?我和平台说,他们监管有问题,如果不帮买家解决的话,我们就去媒体或自媒体平台曝光投诉对方,对方表示可以。因为这个平台是金华义务当地的平台,如果他们是这样的服务态度和处理方法,完全枉顾事实和法律依据,一味偏袒商家的话,是不是在给义乌购抹黑?给义务人民抹黑?给金华抹黑?给我们浙江人民抹黑?国家颁布的中华人民共和国消费者权益保护法规定:第二十四条 经营者提供的商品或者服务不符合质量要求的,消费者可以依照国家规定、当事人约定退货,或者要求经营者履行更换、修理等义务。没有国家规定和当事人约定的,消费者可以自收到商品之日起七日内退货;七日后符合法定解除合同条件的,消费者可以及时退货,不符合法定解除合同条件的,可以要求经营者履行更换、修理等义务。
依照前款规定进行退货、更换、修理的,经营者应当承担运输等必要费用。
现在无论他们商家是否退货,我都想提醒义乌、金华、浙江、全国的朋友们,义乌购平台上,商家的不支持7天无理由退货,是商家自己的制定的法律规定吗?如果是的话,那国家的法律就对他们没有约束力了吗?还有平台,商家的违法理由和不正当的条款,就是平台支持商家立足的依据吗?义乌购平台,难道也是不懂法就创办起来的吗?请金华的朋友们理清一下,别让一些人破坏了大家对义乌、金华、我们浙江人的印象。让义乌购平台真正成为具有影响力的网购平台,如果义乌购平台不改正对消费者权益的保护,就是对自己人的抹黑。
![]()


我来说两句
来说两句吧 ...
看更多精彩内容>>


ddy8088
杨会强
萧萧兮兮
星辰使者
影轩
净相石材经营部




