确认!延迟退休!你怎么看?
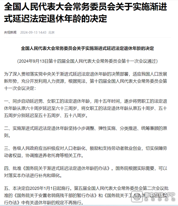
近日,《中共中央关于进一步全面深化改革 推进中国式现代化的决定》明确提出“按照自愿、弹性原则,稳妥有序推进渐进式延迟法定退休年龄改革”。

对此,网上引发了超多热议。
“不交社保了,好好攒钱”
“如果45岁失业,要到63岁才能领养老金,求中间这几年怎么规划?”
“延迟退休为了应对老龄化社会到来的局面,也是世界潮流”
所以小编很好奇,论坛上的大家对于延迟退休的看法,可以踊跃发言!
说说自己大概几岁退休,退休之后想干什么。![]()
大家如果想要找工作的,可以直接加客服微信(jhhgz0579)给你一对一推荐岗位,为你找工作添加助力!

也可以进群挑选看看有没有适合自己的岗位
▼

总之,延迟退休嘛,就是人生路上的一次小小“加时”,让我们有机会以更丰富的经验和更饱满的热情,继续书写属于自己的精彩篇章。笑对人生,乐享工作,让延迟退休也成为一件乐事!


我来说两句



























来说两句吧 ...
点此查看全部 108 条神评论>>




是大
叮铃林
山青
迅哥兒
毛敏敏
智航
飘渺诶
闲云野鹤yt
和尚银
和尚银




