立即下载
八婺杂谈 |
06-21

金华又一所学校停止办学!位置在...

马小泽
7726 10


全部评论 只看楼主

我来说两句

  • 幼儿园
    1楼 2025-06-21 09:15

    评论

  • 现在幼儿园停办很正常啊。再过几年就该小学停初中停了……
    2楼 2025-06-21 12:37

    评论

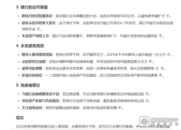
  • 用deepseek问了几个社会关注问题,比如断供,出生率,奶粉销量,结果比想象的 更严重;

    Deepseek说,三四线城市是未来断供的重灾区;2025年银行回收房子数量同比上升了40%,相当炸裂;而2025年奶粉市场同比萎缩30%;这些数据侧面说明房地产和人口数据下滑可能比想象的还严重。


    为什么问奶粉销量,因为现在卡价苗数据已经不公开了,很难侧面了解真实生育数据,所以奶粉销量也是一个关键参考;对于各位看官,尤其是职业投资【机】者,要密切关注数据变化。


    个人感觉随着各项指标,包括新生儿数量,学校幼儿园下滑,法拍房数量创*新高,实体店萧条会倒逼房东降价,无论是商业店铺还是住宅,市场一定会把租金房价匹配到老百姓能消费的水平。投资婴幼儿,早教和幼儿园的投资人要小心。市场这只无形的手,没有力量可以抗衡的。规律总要体现出来的,无论你多看好房地产还是不看好,都不影响规律起作用。










    3楼 2025-06-21 12:50

    评论

  • 4楼 2025-06-21 15:24

    评论

  • 只能说,老百姓的智慧是无穷的,老夫关注的幼教生源锐减和老龄化的社会痛点,有人很好的解决了,那就是把幼儿园改造成养老院,牛逼吧,请看财新周刊的报道:毕竟老人老了,还不和孩子一样吗。。 做做游戏,说说话,喂喂饭,粑粑尿。。幼教老师的工作内容没变,只是对象年龄加了个0。。。






    5楼 2025-06-21 21:36

    评论


  • 6楼 2025-06-21 21:40

    评论

  • 。。。
    7楼 2025-06-22 07:11

    评论

  • 现在教育卷得那么厉害,没点家底背景,十有八九做牛马的料!
    8楼 2025-06-22 12:38

    评论

  • 这也算学校?
    9楼 2025-06-23 07:54

    评论

  • 底层年青人收入不高想开了。愿意生几个小孩的很少了。现在是学校越造越多越造越大。以后肯定就会越关越多。
    10楼 2025-06-24 10:22

    评论

大家都在看
最热金哇圈

月亮还是那么圆

我一直在角落

10

#今天我在这里玩#

建国宝宝

7

欢迎关注浙中在线金哇圈!

和尚银

6

欢迎关注浙中在线金哇圈!

和尚银

6

欢迎关注浙中在线金哇圈!

和尚银

6

#原创书法#

丰氏好男儿

5

欢迎关注浙中在线金哇圈!

胡旭珍

3

欢迎关注浙中在线金哇圈!

艳苹

3

欢迎关注浙中在线金哇圈!

艳苹

3

欢迎关注浙中在线金哇圈!

艳苹

3
浙中在线相亲园

触屏版 / 电脑版
分享成功