浙中在线 | 八婺杂谈 |
2025-09-25
终于来了!金华市区要新建一个高速互通,位置就在……
维生素abcde
7987
8
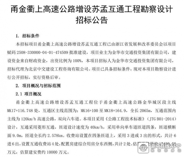
9月23日,甬金衢上高速公路增设苏孟互通工程勘察设计招标预公告发布。
![]()

项目概况
甬金衢上高速公路增设苏孟互通工程位于甬金衢上高速公路金华城区段主线 MK17+116.748 处,互通区主线范围为:MK16+100至MK18+164.9,全长2065m,互通范围内主线为120km/h 高速公路,双向六车道。本项目采用《公路工程技术标准》(JTG B01 2014)设计,互通采用菱形互通,匝道设计速度为40km/h,采用单向单车道匝道四条,匝 道横断面9.0m,匝道全长约2.578km。收费站设置在四条匝道上,采用3进或3出的形 式,共计6进6出,设置互通收费站4处,配置房建综合用房分东西侧,共计2处。估算 总投资约17430.55万元,估算建安费约10000万元。
来源:金华公共资源交易中心,以上信息仅供参考
![]()


我来说两句
来说两句吧 ...
看更多精彩内容>>



净相石材经营部
迅哥兒
迅哥兒
我一直在角落
锅底上善若水
毛敏敏
山青
叮铃林
shamozhihu88888
黄艳




