浙中在线 | 八婺杂谈 |
4小时前

浙中在线
在金华,装这个app就够了
来说两句吧 ...
看更多精彩内容>>
现在医院的药方真的很无语
2025-12-21 19:25 楼下小黑

央视曝光旧衣回收产业链内幕
2025-12-22 08:20 沉睡森林

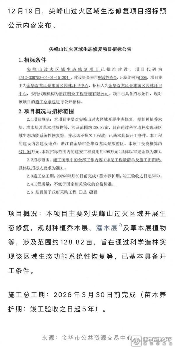
定了!金华多地发布,这些区域过年不能燃放……
2025-12-22 11:17 七友

金华这2个村将要撤并!以后都叫这个村名了……
2025-12-22 11:19 超人321

早上好!
婺江南人
欢迎关注浙中在线金哇圈!
锅底上善若水
欢迎关注浙中在线金哇圈!
我一直在角落
欢迎关注浙中在线金哇圈!
建国宝宝
欢迎关注浙中在线金哇圈!
闲云野鹤yt
早
叮铃林
天天签到,领取专属福利
安家立业
欢迎关注浙中在线金哇圈!
蓝蓝天天
#今天你签到了吗#
老猪乖乖
朋友们早安
蓝天阳光
浙中在线小红娘
97年,160,客服
浙中在线小红娘
95年,158,个体户
浙中在线小红娘
95,172,行政
浙中在线小红娘
94,175,国企
浙中在线小红娘
90,183,事业编
浙中在线小红娘
94,180,公务员