国家电网招毕业生250人!金华有岗,会计、电工、计算机....等岗位
2.组织招聘考试
(1)浙江公司按照国网公司的工作安排举行第二批统一笔试,具体时间以招聘平台发布的考试公告为准。(2)统一考试前1-2周,将在招聘平台报名的应聘毕业生中筛选并通知入围毕业生参加考试,通过招聘平台向考生发布考试通知。未入围的应聘毕业生,不再另行通知。
(3)笔试考试后将组织招聘面试工作,具体安排另行通知。
3.公示拟录用人员确定拟录用人选后,浙江公司将按照规定流程向国网公司申报,待国网公司核准录用人选名单后的2个工作日内,在招聘平台公示拟录用名单。(一)报名条件
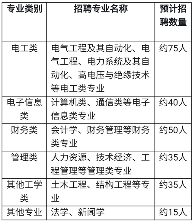
1.第二批招收电工类,计算机、通信等电子信息类,财务类,人力资源、技术经济、工程管理等管理类,土木工程、法学等专业的优秀应届毕业生。以上专业均指主修专业,应与学籍认证报告中专业名称相一致。应届毕业生应于公司规定的入职报到时间前取得相应学历证、学位证及报到证等相关证件。
2.本科生一般不超过25周岁、硕士研究生一般不超过28周岁、博士研究生一般不超过33周岁。毕业生年龄计算的截止时间为2022年6月30日。
3.应聘毕业生应遵守国家法律法规和学校规章制度,具有良好的思想品德,无刑事犯罪和严重违反校级校规记录。
4.应聘毕业生应身心健康,符合电力企业岗位工作要求,并经体检合格(参照国家公务员体检标准)。患有以下疾病者,不适合公司岗位要求:(1)色盲、双眼纠正视力低于1.0;(2)双耳听力障碍;(3)四肢功能残疾;(4)有恐高症或严重心血管疾病等,不适合电力登高作业生产;(5)其他经指定医疗机构鉴定认为不适合电力作业岗位的情况。
(二)需求信息
公司第二批预计招聘250人左右(实际人数以上级单位下达计划数为准),具体需求信息如下:

招聘单位包括:国网浙江杭州供电公司等11家地市供电公司,国网浙江富阳市供电公司等69家县供电公司,浙江省送变电工程有限公司、国网浙江省电力有限公司超高压分公司、国网浙江省电力有限公司电力科学研究院、国网浙江省电力有限公司建设分公司等直属单位。
招聘岗位主要安排在地市、县供电公司生产一线和直属单位专业技术、技能岗位,包括:电网调控运行、输电运检、变电运检、城区配电、电力营销、送变电施工、信息通信运维、工程建设技术等。

(加燕子微信jhzgz0579获取招聘平台网址)
网上报名:应聘毕业生必须通过招聘平台报名,如实填报相关信息、上传有关材料原件(成绩单、学籍认证报告、毕业生推荐表、学历学位证书等)的扫描件。应聘者应保证所填信息完整、准确、真实,各相关字段均必须填写(含必填和非必填字段)。所填信息与实际情况不符的,一经查实,招聘方有权取消应聘者应聘资格并追究相关责任。
注:招聘平台报名必须填写学籍验证码,学籍验证码来自学籍认证报告。应聘者可登陆中国高等教育学生信息网(http://www.chsi.com.cn),申请并上传PDF格式的《教育部学籍在线验证报告》,填写在线验证码,并确保《教育部学籍在线验证报告》验证有效期至2022年6月30日。
2.我公司不组织任何形式的考前培训班,任何针对我公司招聘笔试和面试的辅导班、考试教材、复习资料,均与我公司无关。我公司在招聘过程中不收取报名费、中介费、手续费、资料费等任何费用。请广大应聘者提高警惕,防止受骗,发现冒用我公司名义发布虚假信息的,可直接向当地公安机关报案。对应聘者因虚假招聘造成的损失,我公司不承担任何责任。对于发布虚假招聘信息的个人或机构,我公司保留追究法律责任的权利。

电子邮箱:zjzp2012@126.com
本招聘公告最终解释权归国网浙江省电力有限公司人力资源部。


我来说两句
来说两句吧 ...
看更多精彩内容>>




蓝天阳光
ooop12
打渔的人
迅哥兒
shamozhihu88888
叮铃林
山青
金晓娟
黄艳




