必备看房指南!金华这些楼盘兔年春节不打烊,要看房的赶紧收藏!


欢天喜地辞旧岁 万象更新又一年
马上就到放假的时间了
除了吃吃逛逛外
许多购房者想在春节期间去看看房子
那么,过年买房有什么福利吗?
售楼处放假吗?
别担心!金华部分售楼部春节不放假!
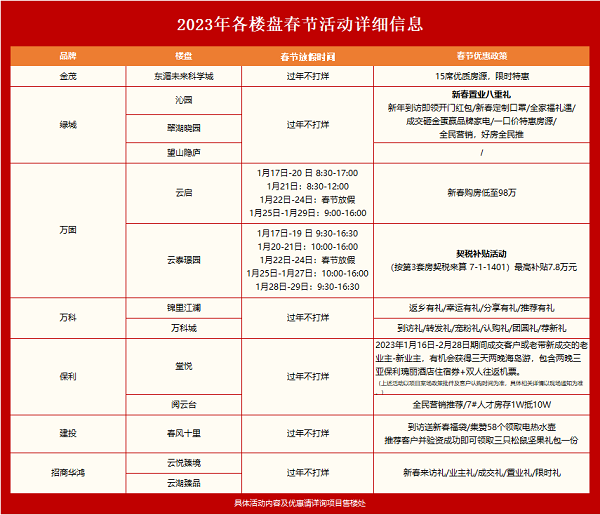
小编特意整理了金华热门楼盘春节营业时间表
(不完全统计)
有需求的网友们可以根据此时间表
酌情安排各楼盘看房时间哦~






【项目信息】东湄未来社区是浙江省第二批未来社区试点之一,将以满足人民对美好生活的向往为中心,聚焦本化、生态化、数字化三维价值坐标,构建以未来邻里、教育、健康、创业、建筑、交通、低碳、服务和治理九大场景为核心的多元集成生活统。
项目占地面积约323亩(总建面约76万㎡),涵盖品质住宅、Mini住宅、商业、三化九场景配套等多元业态。






【项目信息】绿城·沁园位于湖海塘东,妇保院南侧、湖海塘中小学北侧,配套成熟,项目占地约2.5万方,建面约7.2万方,项目目前在售建面约90㎡、108㎡、115㎡、143㎡户型,均价21400元。



【项目信息】绿城·翠湖晓园位于兰桂园以西,八一南街东侧,交通便利,毗邻后山公园,项目内部配备五大主题架空层、室外儿童玩乐区、植物科普园等。面积段从建面约100㎡起,均价21400元。
绿城双子星新春置业节八重福礼
一重礼(1月14日-2月5日):“兔”个吉祥,新年到访即领开门红包(数量有限 领完即止)
二重礼(1月20日-2月5日):“兔”个健康,新年到访领新春定制口罩(数量有限 领完即止)
三重礼(1月14日):“兔”个团圆,全家福礼遇生活的圆满(名额有限 报完即止)
四重礼:“兔”个彩头,成交砸金蛋赢品牌家电
五重礼(1月20日-2月5日):“兔”个鸿运,凭返乡车票至案场领取油卡一张+万元新春置业券(数量有限 领完即止)
六重礼(1月14日-1月15日):“兔”个年味,年货半价超市畅享年味(数量有限,售空即止)
七重礼(1月20日-2月5日):“兔”个轻松,轻松优享一口价特惠房源
八重礼(1月9日-1月31日):“兔”个财气,全民营销,好房全民推。
推荐沁园&翠湖晓园住宅成交享房源总价1%佣金奖励(税前)(注:推荐佣金所得需缴纳税费由个人自行申报缴纳,推荐规则详询生活服务顾问)


我来说两句








来说两句吧 ...
点此查看全部 13 条神评论>>




锅底上善若水
我一直在角落
净相石材经营部
是大
蓝蓝天天
每天想吃肉
和尚银
建国宝宝
和尚银




